Héritage
- François Brucker
- Valentin Emiya
Le mécanisme d'héritage permet d'organiser les classes entre elles et de réutiliser certaines parties du code sans les réécrire: le code est factorisé. Il faut considérer qu'une classe fille désigne des objets plus spécifiques que ceux de la classe mère.
Définitions
Définition
L'héritage rend compte de la relation est un entre classes. La classe $B$ hérite de $A$ si, de façon équivalente :
- $B$ est un cas particulier de $A$,
- $A$ est plus générique que $B$,
- $B$ est une classe ayant au moins toutes les propriétés (méthodes et attributs) de $A$.
On dira que :
- $A$ est la classe mère de $B$
- $B$ est une classe fille de $A$
Par exemple (ils seront développés par la suite) :
- dans un contexte de base de données pour gérer une université, on peut envisager
- une classe mère
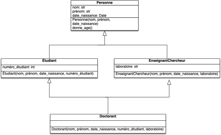
Personnecomprenant les attributs prénom, nom, date de naissance et une méthode permettant de calculer l'age. - des classe filles
ÉtudiantetEnseignantChercheurayant des attributs spécifiques: numéro d'étudiant pour les uns, laboratoire de rattachement pour les autres.
- une classe mère
- dans un contexte mathématique, un polygone est une notion générale avec des cas particuliers : triangle, quadrilatère, pentagone, etc. On peut donc concevoir
- une classe mère
Polygonecomposée d'une liste de sommets et de méthodes pour calculer le périmètre, l'aire, etc. - des classes filles
Triangle,Quadrilatère,Pentagone, etc. La classeTriangleest plus spécifique, et dispose à ce titre de méthodes spécifiques, supplémentaires, qui calculent l'orthocentre, tracent le cercle circonscrit et le cercle inscrit, détermine si le triangle est rectangle, isocèle, équilatéral, etc.
- une classe mère
- dans un contexte de jeu, un personnage est une notion générique qui se décline en plusieurs catégories spécifiques: magicien, guerrière, gobelin, etc :
- la classe mère
Personnagedéfinit des points de vie, un score d'attaque, etc. - les classes filles
Magicien,Guerrière,Gobeliny ajoutent des comportements spécifiques à chaque catégorie (sorts, défense, etc)
- la classe mère
UML
Définition
La flèche qui montre la relation d'héritage est :

Par exemple :

- A est plus générique, B, C, D et E sont plus spécifiques, elles spécialisent A.
- B, C, D héritent de A, ce sont des classes filles ou sous-classes de A, qui est leur classe mère.
- E hérite de B qui hérite de A : C'est donc une sous classe de B et de A
Par défaut les méthodes et attributs définies dans les classes parentes sont accessibles dans les classes enfants : on ne les redéfinis pas.
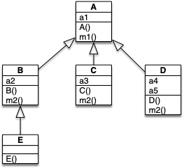
Ainsi, en considérant l'UML suivant :

On a :
- les objets de la classe B possèdent 2 attributs :
a1hérité de la classeAa2défini dans sa classe
- les objets de la classe B possèdent 3 méthodes :
B()leur constructeurm1()hérité de la classeAm2()définie dans sa classe
- les objets de la classe B ne possèdent pas le constructeur
A(), le constructeur est propre à une classe, il ne s'hérite pas. - les objets des classes B, C et D possèdent une méthode
m2()mais ce n'est pas la même, chacune a son propre code.
Le diagramme UML montre bien que l'héritage partage des attributs et des méthodes entre classes. Il arrive cependant souvent qu'il faille re-écrire des méthodes pour tenir compte des spécificités des classes filles, en UML on symbolise ceci en re-écrivant l'attribut/méthode re-écrite. Par exemple :

La classe E possède :
- deux attributs :
a1qu'elle définita2hérité deB
- deux méthodes :
m1()hérité deAm2()qu'elle définit
L'exemple du personnel de l'université a pour diagramme UML :

Python
L'héritage est une factorisation de code (on partage le code de méthodes entres classes mères et filles), ceci est géré très facilement en python en utilisant un espace de nommage.
En reprenant l'exemple du personnel de l'université, on peut d'ore et déjà écrire la classe mère :
from datetime import date
class Personne:
def __init__(self, nom, prénom, date_naissance):
self.nom = nom
self.prénom = prénom
self.date_naissance = date_naissance
def donne_age(self):
return int(abs((self.date_naissance - date.today()).days / 365.2425))
On a utilisé le module datetime de python qui est fait pour gérer les dates. Utilisez toujours des modules spécifique pour gérer les dates et ne cédez pas à la tentation d'utiliser des chaines de caractères par exemple, vous le payerez tôt ou tard car il y a trop de cas particuliers et de bizarrerie de formats de date (format Américain ? Français ? Chinois ?) pour faire attention à tous les cas soit-même.
Pour écrire le code des classes filles il faut pouvoir faire deux choses :
- expliciter le fait qu'une classe hérite de l'autre
- utiliser le code de la classe mère dans une classe fille
Pour le premier point, on définit la classe mère d'une classe en faisant suivre le nom de la classe fille, lors de sa définition, par le nom de la classe mère entre parenthèses :
class Fille(Mère):
# ...
Pour le second point on utilise le mot clé super() suivi du nom de la méthode à utiliser qui lance la recherche du nom en commençant dans l'espace de nommage parent.
Un petit tuto sur la fonction super
On peut maintenant coder les deux classes filles :
class Étudiant(Personne):
def __init__(self, nom, prénom, date_naissance, numéro_étudiant):
super().__init__(nom, prénom, date_naissance)
self.numéro_étudiant = numéro_étudiant
class EnseignantChercheur(Personne):
def __init__(self, nom, prénom, date_naissance, laboratoire):
super().__init__(nom, prénom, date_naissance)
self.laboratoire = laboratoire
À retenir
L'appel des fonctions de la classe mère est obligatoire en python. Si on omettait la ligne 3 dans le code de définition de la classe Étudiant, ces derniers n'auraient pas d'attributs nom prénom, ni année_naissance définis dans le constructeur de la classe mère, Personne.
L'appel de méthodes se fait en "remontant" la hiérarchie jusqu'à trouver la méthode à exécuter. Considérons le code suivant, qui utilise nos classes (en supposant le code des classes écrites dans le fichier personnel.py) :
from datetime import date
from personnel import EnseignantChercheur
prof_info = EnseignantChercheur("Turing", "Alan", "Mathématiques de Cambridge", date(1936, 6, 23))
print(prof_info.donne_age())
Lors de l'exécution de la ligne print(prof_info.donne_age()), celà se passe ainsi :
- l'interpréteur python regarde si le nom
donne_ageest défini dans l'objet de nomprof_info: ce n'est pas le cas - il remonte alors d'un étage dans la hiérarchie et regarde si le nom
donne_ageest présent dans la classe deprof_info,EnseignantChercheur: ce n'est toujours pas le cas - on peut encore remonter d'un cran et regarder la classe mère de
EnseignantChercheur,Personne. Bingo : le nomdonne_ageest présent et il est exécuté.
Utilisation de l'héritage
Le principe même de l'héritage est de pouvoir facilement utiliser dans des classes filles des éléments définies dans les classes mères. L'héritage permet d'utiliser les attributs et méthodes créées dans les classes mères de façon simple :
- soit en cherchant dans la hiérarchie des classes l'attribut ou la méthode appelé depuis une classe fille
- soit en appelant directement un attribut ou une méthode de la classe mère.
L'héritage permet de factoriser du code entre classes similaires :
- lorsque l'on veut rendre plus spécifique une classe : la nouvelle classe est un cas particulier de la classe mère
- lors de l'utilisation de bibliothèques : on particularise à nos besoins une classe générique donnée par un module que l'on n'a pas écrit.
La règle est que lorsque l'héritage doit ré-écrire toutes les méthodes de sa classe mère pour qu'il n'y ait pas de conflit, alors il faut changer d'approche. Une classe et sa classe mère doivent partager beaucoup de méthodes (ou que les méthodes soient des cas particuliers).
Hiérarchie des classes
Dans un langage objet, les classes sont organisées hiérarchiquement, la classe racine étant la classe la plus haute (en python elle s'appelle object).

Dans la figure précédente :
- la classe
objectest la racine de la hiérarchie, c'est la classe la plus haute - la
classe 1est la classe mère de laclasse 2 - la
classe 2est une classe fille de laclasse 1
La figure montre également la désignation UML de l'héritage : une flèche avec un triangle vide.
En python, toutes les classes héritent de la classe object. Par exemple issubclass(list, object) répond True.
Le fait que toutes les classes héritent d'object est très pratique puisque cela permet de créer des comportements par défaut à tous les objets : si une méthode existe dans la classe alors qu'on ne l'a pas définie explicitement, c'est qu'elle est définie dans la classe object. C'est le cas de la méthode __str__ par exemple.
Supposons que j'ai un objet nommé obj de classe classe 2 qui veut appeler la méthode 1 : obj.méthode1()
méthode1est d'abord cherchée dans l'espace de nommage deobj: elle n'y est pas.- elle est alors cherchée dans sa classe,
classe 2: celle-ci ne définit pasméthode1 - elle est alors cherchée dans la classe mère de
classe 2,classe 1:méthode1est définie, c'est son code qui est finalement utilisé.
Si l'on arrive jusqu'à la classe object et qu'elle ne contient pas le nom recherché une erreur est lancée.
En python, si l'on veut connaître l'ordre dans lequel les classes vont être examinées lors de la remontée de la hiérarchie, on peut utiliser la méthode mro(). Par exemple, dans un interpréteur :
>>> str.mro()
[<class 'str'>, <class 'object'>]
L'ordre dans lequel sont examinées les classes pour les chaines de caractères est donc : d'abord la classe str puis la classe object
La classe object est toujours le dernier élément de la liste.
Notez bien que la méthode mro est appliquée à la classe et nom à l'objet. Par exemple pour la classe EnseignantChercheur de l'exemple 1, on aurait :
>>> EnseignantChercheur.mro()
[<class '__main__.EnseignantChercheur'>, <class '__main__.Personne'>, <class 'object'>]
Alors qu'avec un objet :
>>> prof_info.mro()
Traceback (most recent call last):
File "<stdin>", line 1, in <module>
AttributeError: 'EnseignantChercheur' object has no attribute 'mro'
Exemple : héritage simple
L'héritage est une technique objet qui n'est pas utilisée indépendamment du reste. On l'utilise souvent en combinaison d'autres techniques comme la composition.
On va ici manipuler des polygones. On veut pouvoir :
- créer un polygone à partir d'une liste de sommets donnée
- calculer l'aire du polygone
- calculer le périmètre du polygone
classes Point et Polygone
Pour cela, on va créer une classe Point et une classe Polygone :
- classe
Point:- on se restreint à la 2D
- coordonnées cartésiennes
- distance à un autre point pour pouvoir plus facilement calculer le périmètre ensuite
- classe
Polygone:- création avec une liste de Point
- calcul du périmètre
- calcul de l'aire
On va supposer que le polygone est simple pour simplifier le calcul de l'aire...
Uml
Comme un point n'est pas un cas particulier de polygone, ni réciproquement, ces deux classes ne peuvent pas avoir de lien d'héritage.
Point et polygone entretiennent un lien d'agrégation (les points sont passés au polygone à sa construction). Le modèle UML suivant :

Code python
On peut alors avoir le code python suivant pour créer les classes :
from math import sqrt
class Point:
def __init__(self, x, y):
self.x = x
self.y = y
def distance(self, other):
x1 = self.x
x2 = other.x
y1 = self.y
y2 = other.y
return sqrt((x2 - x1) ** 2 + (y2 - y1) ** 2)
class Polygone:
def __init__(self, points):
self.points = tuple(points)
def périmètre(self):
d = 0
pivot = self.points[0]
for point in self.points[1:]:
d += pivot.distance(point)
pivot = point
d += pivot.distance(self.points[0])
return d
def aire(self):
a = 0
pivot = self.points[0]
for point in self.points[1:]:
a += pivot.x * point.y - pivot.y * point.x
pivot = point
point = self.points[0]
a += pivot.x * point.y - pivot.y * point.x
return 0.5 * abs(a)
Remarques :
- Dans le constructeur de la classe polygone, on recrée une liste de points pour être sûr que le nombre de points reste constant (la liste est passée en paramètre et peut donc être modifiée à l'extérieur de la classe)
- Notez que l'on ne recrée pas les points, ils peuvent donc changer car ils sont passés en paramètre de la construction du polygone
On peut tester le code avec, par exemple :
points = [Point(0, 0), Point(0, 2), Point(1, 2), Point(1, 0)]
polygone = Polygone(points)
print(polygone.périmètre())
print(polygone.aire())
Un polygone particulier
Comment modéliser une classe triangle ?
Comme un triangle est un polygone simple, on peut utiliser l'héritage pour cela.
Modélisation UML
Elle est très simple :

Notez que pour l'héritage, on ne remet pas les attributs/méthodes définis dans les classes mères.
Code python du Triangle
La classe Triangle hérite de Polygon, on appelle donc le constructeur de ce dernier lors de la création d'un Triangle.
Ceci est explicite en python :
class Triangle(Polygone):
def __init__(self, point1, point2, point3):
super().__init__([point1, point2, point3])
On peut maintenant utiliser toutes les méthodes définies dans Polygone puisque le constructeur de Triangle appelle directement le constructeur de Polygone : à la fin du constructeur, il existera une liste de points dans le triangle.
triangle = Triangle(Point(0, 0), Point(1, 1), Point(2, 0))
print(triangle.périmètre())
print(triangle.aire())
Pour trouver le périmètre, python fonctionne ainsi :
- existe-t-il un nom
périmètredans l'objettriangle: NON - existe-t-il un nom
périmètredans la classe de l'objettriangle,Triangle: NON - existe-t-il un nom
périmètredans la classe mère deTriangle,Polygone: OUI
Une fois la méthode trouvée, on l'exécute en plaçant l'objet (ici notre triangle en 1er paramètre, c'est à dire self de la méthode périmètre définie dans Polygone).
Les objets de type Triangle sont aussi des objets de type Polygone :
>>> triangle = Triangle(Point(0, 0), Point(0, 2), Point(1, 2))
>>> print(isinstance(triangle, Triangle))
True
>>> print(isinstance(triangle, Polygone))
True
>>>
Exemple : donjons et dragons
On va simuler des personnage d'heroic fantasy. Pour cela, on commence par créer une classe Personnage qui sera particularisée petit à petit.
Classe Personnage
Le personnage générique doit :
- avoir un score d'attaque
- avoir des points de vie
- pouvoir modifier son score d'attaque et ses points de vie
- taper un autre personnage (lui faire perdre un nombre de point de vie égale à son score d'attaque)
- se faire taper par un autre personnage
UML du personnage

Code python du personnage
On a décidé ici de ne pas mettre de méthode get et set, mais de laisser libre accès aux attributs. C'est un choix possible. L'UML dérive donc un peu du code python ce qui est normal, chaque langage ayant ses spécificités.
class Personnage:
def __init__(self, vie, attaque):
self.vie = vie
self.attaque = attaque
def se_faire_taper(self, personnage):
self.vie -= personnage.attaque
def taper(self, personnage):
personnage.se_faire_taper(self)
Voyez comment on a utilisé la méthode se_faire_taper pour définir la méthode taper.
La classe guerrière
La guerrière dispose d'un score de blocage qui représente son pourcentage de chances de ne pas perdre de vie quand un autre personnage l'attaque.
Modèle UML de la guerrière
c'est un personnage, on peut donc utiliser l'héritage.

On ne met que les méthodes qui changent, donc le constructeur et se faire taper.
Code python de la guerrière
# ...
import random
#...
class Guerrière(Personnage):
def __init__(self, vie, attaque, blocage):
super().__init__(vie, attaque)
self.blocage = blocage
def se_faire_taper(self, personnage):
if self.blocage < random.randrange(0, 101):
super().se_faire_taper(personnage)
Comprenez bien le code :
- On commence par appeler le constructeur de la classe mère (
super().__init__()) puis on applique le cas particulier de notre classe (self.blocage = blocage). - on ajoute un attribut à la guerrière par rapport au personnage normal,
- la méthode
se_faire_taper(personnage)utilise la méthodese_faire_taperde la classePersonnageseulement si la guerrière ne bloque pas le coup. Lesuper().méthode_de_la_mere()permet d'accéder à la méthode de la classe mère même de même nom qu'une méthode (différente) de la classe fille.
On utilise toujours le constructeur de la classe mère pour garantir que les méthodes définies dans la classe mère fonctionnent avec les objets de la classe fille. Sinon ici, se_faire_taper ne fonctionnerait pas puisque vie et attaque ne seraient pas définies
Le magicien
Le magicien peut faire tout ce que peut faire un personnage normal mais il dispose en plus d'un score d'attaque magique qui détermine les dégâts qu'il fait en lançant un sort.
Modèle UML du magicien
On ajoute une nouvelle méthode qui n'existe pas dans la classe mère :

Code python du magicien
class Magicien(Personnage):
def __init__(self, vie, attaque, attaque_magique):
super().__init__(vie, attaque)
self.attaque_magique = attaque_magique
def lancer_sort(self, personnage):
personnage.vie -= self.attaque_magique
Héritage multiple
Il est parfois tentant de faire hériter une classe de plusieurs autres. Par exemple, en reprenant l'exemple 1, on pourrait définir une classe Doctorant qui serait à la fois Étudiant et EnseignantChercheur :

Ceci est tout à fait possible en python, en mettant plusieurs classes mères suivies par des virgules :
class Doctorant(Étudiant, EnseignantChercheur):
def __init__(self, nom, prénom, date_naissance, numéro_étudiant, laboratoire):
...
Ceci pose toutefois une foultitude de possibles problèmes lorsque la même méthode ou attribut est définie dans plusieurs classes mères.
Python règle le problème en ordonnant les classes mères grace au mro :
>>> Doctorant.mro()
[<class '__main__.Doctorant'>, <class '__main__.Étudiant'>, <class '__main__.EnseignantChercheur'>, <class '__main__.Personne'>, <class 'object'>]
Python suit cet ordre et s'arrête à la première classe définissant le nom recherché.
Les problèmes d'ordre en héritage multiple sont décrits sous le nom de problème du diamant.
Ceci ne règle cependant pas le problème du constructeur puisque l'on veut que les 2 constructeurs soient exécutés et pas juste le premier trouvé. Il n'y a pas de solution simple à ce problème (voir par exemple cette étude), c'est pourquoi on préfère souvent remplacer l'héritage multiple par une composition :
class Doctorant:
def __init__(self, nom, prénom, date_naissance, numéro_étudiant, laboratoire):
self.étudiant = Étudiant(nom, prénom, date_naissance, numéro_étudiant)
self.enseignant_chercheur = EnseignantChercheur(nom, prénom, date_naissance, laboratoire)
L'exemple précédent nécessitera toutefois de redéfinir toutes les méthodes, et -- surtout -- le nom et le prénom sont dupliqués. Lorsque ce genre de chose arrive c'est souvent le signe qu'il faut redesigner notre programme et déconstruire ses classes pour séparer clairement les responsabilités et supprimer les duplications.
On vérifie qu'on a compris
Quelques petit tests qui ne servent à rien en pratique mais qui permettent de vérifier qu'on a bien compris.
Héritage de méthodes
Comment faire une classe A qui a :
- un attribut
a - une méthode
truc_que_fait_a()qui affiche "Truc défini dans la classe mère" - une méthode
autre_truc()qui affiche "Autre truc dans la classe mère"
solution
solution
class A:
def __init__(self, a):
self.a = a
def truc_que_fait_a(self):
print("Truc défini dans la classe mère")
def truc_que_fait_a(self):
print("Autre truc dans la classe mère")
Écrivez une classe B qui hérite de A et qui a :
- un attribut
b - le constructeur à 2 paramètres (a et b), un qui est initialisé dans la classe A (a), l'autre initialisé dans B (b)
- une méthode
autre_truc()qui affiche "C'est mon autre truc à moi" - une méthode
que_de_b()qui affiche "Méthode seulement de la classe fille"
solution
solution
class B(A):
def __init__(self, a, b):
super().__init__(a)
self.b = b
def autre_truc(self):
print("C'est mon autre truc à moi")
def que_de_b(self):
print("Méthode seulement de la classe fille")
Faites bien attention à utiliser proprement le mot-clé super dans le constructeur de la classe fille.
Attribut de classe
Ajoutez dans A un attribut de classe CTE constante valant un attribut de classe
solution
solution
class A:
CTE = "un attribut de classe"
def __init__(self, a):
self.a = a
def truc_que_fait_a(self):
print("Truc défini dans la classe mère")
def truc_que_fait_a(self):
print("Autre truc dans la classe mère")
Combinaison de méthodes
Ajoutez :
- dans la classe
A: une méthodej_hérite(x)qui prend un paramètrexqui est une chaîne de caractère et affiche la valeur de x - dans la classe
B: une méthodej_hérite(x)qui commence par appeler la méthode de la classe mère puis affiche la valeur de x en majuscules
solution
solution
class A:
CTE = "un attribut de classe"
def __init__(self, a):
self.a = a
def truc_que_fait_a(self):
print("Truc défini dans la classe mère")
def truc_que_fait_a(self):
print("Autre truc dans la classe mère")
def j_hérite(self, x):
print(x)
class B(A):
def __init__(self, a, b):
super().__init__(a)
self.b = b
def autre_truc(self):
print("C'est mon autre truc à moi")
def que_de_b(self):
print("Méthode seulement de la classe fille")
def j_hérite(self, x):
super().j_herite(x)
print(x.upper())